200805系分下午真题
第 1 题
阅读以下关于某电子政务项目的叙述,在答题纸上回答问题1 至问题4。
电子政务是指政府机构利用信息化手段来实现政府职能。
某市房地产交易网站是市建设委员会实施电子政务的门户,网站包括以下栏目:项目公示、业务办理、信息发布、通知公告、政策法规、房地产经纪、在线答疑等,其中业务办理栏目中又包括申办预售许可、期房网上签约、申请预售登记、权属登记申请、现房网上签约、经纪机构管理、评估行业管理等项目,多数的业务办理项目需要管理部门多级审批。
【问题1】(6分)
一般而言,电子政务业务分为三个领域,如图 1-1 电子政务业务模型所示(箭头表示信息的流向)。请在图中(1)、(2)、(3)空中填写恰当的内容。

【问题2】(6 分)
电子政务根据其服务的对象不同,基本上可以分为四种模式,即G2G、G2B、G2C、G2E。请根据本题中房地产交易网站的栏目内容,说明该市建设委员会的电子政务系统包括了哪些模式?为什么?
【问题3】(9 分)
本题中的电子政务项目在进行需求分析时,系统分析师需要有效地获取需求,进行需求建模。需求建模包括域建模、用例建模、组件和服务建模、性能建模等。请用 300字以内文字分别简要叙述什么是用例建模、组件和服务建模、性能建模。
【问题4】 (4 分)
系统分析师必须能够与具有不同背景的利益相关者(如政府各个部门、房地产开发企业、购房者等等)进行沟通交流,以提取和细化需求,并向这些利益相关者描述系统的体系结构。请用50字以内文字简要叙述常用的沟通交流技巧。
答案与解析
- 试题难度:较难
- 知识点:案例分析>企业信息化战略与实施
- 试题答案:

- 试题解析:

第 2 题
阅读以下关于软件开发方面的叙述,在答题纸上回答问题 1至问题4。
当前企业中的业务都是在全球化、快速变化的环境中运营的,传统的软件开发过程无法适应由此产生的快速软件开发需求。20 世纪 90 年代后期,一些软件开发人员在“Agile Allicance 2001”中系统地阐述了敏捷开发的原则,试图强调灵活性在快速且有效地生产软件中所发挥的作用。目前,众多的软件生产企业已经在实际的软件开发过程中接纳并实践了敏捷开发方法中的基本原则。
【问题1】(8分)
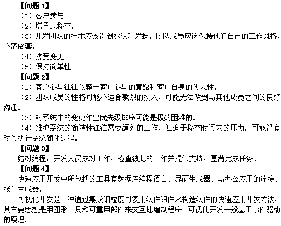
敏捷开发有许多典型方法,包括极限编程(eXtreme Programming)、Scrum、Crystal、DSDM等。请问这些方法共同的基本原则是什么?
【问题2】(8分)
敏捷开发的支持者往往夸大该方法的优点,但是在实践中,敏捷方法的基本原则有时确实很难实施。请用200字以内的文字说明敏捷方法中哪些原则在实践中难以实施。
【问题3】(2分)
敏捷开发方法中最有名的是极限编程。请说明极限编程中的结对编程(Pair Programming)的概念。
【问题4】(7分)
敏捷开发方法在具体实践过程中,往往需要开发环境或工具的支持,一般称为快速应用开发技术和可视化开发技术。请用150字以内的文字说明快速应用开发技术所包含的工具有哪些,并简要说明可视化开发技术的基本概念和技术原理。
答案与解析
- 试题难度:较难
- 知识点:案例分析>开发方法与开发模型
- 试题答案:

- 试题解析:

第 3 题
阅读以下关于嵌入式系统软件设计方面的叙述,在答题纸上回答问题1 至问题3。
某公司承担了一项嵌入式系统软件开发项目。该项目主要用于车载电子系统中监视发动机及燃油系统等系统工作状况,并通过综合仪表显示给驾驶员。经过多次与用户沟通,形成以下技术要求:
(1)本项目的硬件平台由主处理机模块和多种接口模块组成,底板采用标准VME总线(硬件结构图见图3-1),具体硬件模块配置如下:
①主处理机模块(CPM)采用PowerPC755,主频266MHz,配有SDRAM存储器和FLASH 存储器;提供一个定时/计数器;支持16级中断和二级cache。
②输入输出模块(IOC)支持16路RS422接口信号,传输速率不低于115.2kbps,IOC 模块与CPM模块的数据交换采用64KByte双端口存储器。
③离散量接口模块(DAM)支持64路开关型离散量输入输出接口;2路频率量输入;12位A/D 转换器和12位D/A 转换器。
④图形处理模块(GPM)用于显示图形,支持OpenGL标准接口软件。
⑤MBI模块主要提供1553B 外总线接口,PSM为电源支持模块。

(2)本项目软件主要工作在CPM模块中,完成对外部设备的数据采集、分析和相应的控制,将监视结果以图形方式显示给驾驶员。该系统的软件主要包括外部接口驱动软件、VME数据传输软件、处理软件、图形显示和外总线(1553B)数据交换软件。要求数据的采集必须确保每帧数据无丢失,并在本帧内完成数据的处理工作,本帧信息显示给驾驶员的时刻最晚不能超过下帧。详细的技术要求如下:
①16路 RS422 接口主要完成对汽车燃油系统、动力系统和驾驶员命令的数据采集与控制。RS422数据传输格式将以32Byte为基本数据块,分别以20ms、40ms、60ms、1s四个不同周期交换数据。
②64路离散量数据主要监控发动机工作状态,要求每10ms采集一次,并在下一个10ms周期内将发动机状况显示到驾驶员座舱。
③多路模拟量数据主要采集发动机转速、油量以及汽车的其他数据,为驾驶员监控。
汽车状态提供必要的量化数据。模拟量数据的刷新频率为1s。
④外总线(1553B)主要完成该系统与汽车其他电子系统的数据交换。

公司将本项目交给项目主管李工实施,要求李工按技术要求完成本项目的软件设计工作,公司根据合同关于“数据的采集必须确保每帧数据无丢失,并在本帧内完成数据的处理工作,本帧信息显示给驾驶员的时刻最晚不能超过下帧”的要求,提醒李工设计中重点考虑整个系统的实时性问题。李工完成设计后,提交公司评审,会上就李工设计中存在的缺陷展开了激烈讨论,最终达成一致。
【问题1】(12 分)
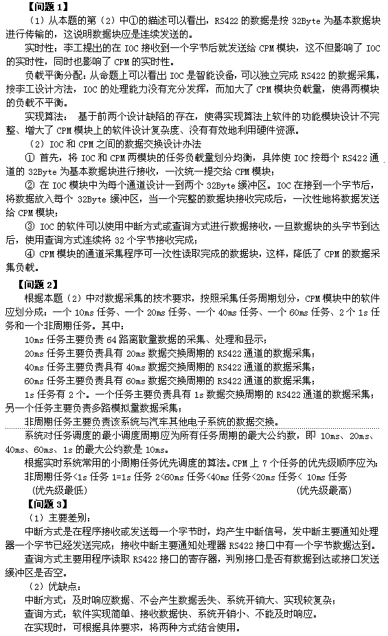
李工在设计IOC模块软件时指出:为了使CPM模块能够及时处理RS422数据,在IOC 与 CPM 间的双端口存储器中为每个 422 通道设计一级缓冲,当某通道接收一个字节时,就将数据放入缓冲,由 CPM 接收(其结构见图 3-2)。这样的好处在于每当有数据输入时,CPM模块可立即读取,而增大双口缓冲的目的是在CPM来不及处理时可防止数据的丢失。同时,IOC 中的程序相对简单、实时性好、可以不考虑422通道的数据传输周期,只要按查询方式对16路422输入进行查询读取即可。

会上,王工提出了强烈的反对意见,认为这种设计方法绝对不可取,这种方法只考虑了软件的简单与便利,而没有针对软件特点考虑问题,在设计中对实时性、负载平衡分配以及实现算法上均存在缺陷,必须改进。
(1)你认为李工的设计在实时性、负载平衡分配和实现算法上存在怎样的缺陷?详细说明理由。
(2)请给出IOC 模块和CPM模块之间双口存储器数据交换方法。
【问题2】(7 分)
如果 CPM 模块中采用了嵌入式实时操作系统,请根据本项目的需求,用 300 字以内的文字说明 CPM 模块中数据采集任务应如何划分?系统对任务调度的最小调度周期如何计算?各个任务周期及优先级如何定义?
【问题3】(6 分)
请用150 字以内的文字说明针对 IOC 模块的多路 RS422 接口的数据采集,其驱动程序使用中断方式或查询方式的主要差别是什么?主要优缺点有哪些?
答案与解析
- 试题难度:较难
- 知识点:案例分析>嵌入式方向
- 试题答案:

- 试题解析:

第 4 题
阅读以下关于分布式数据库的叙述,在答题纸上回答问题1至问题3。
随着传统的数据库技术的成熟和计算机网络技术的发展,分布式数据库系统的研究与开发受到人们越来越多的关注。分布式数据库支持数据独立性和分布透明性。用户不必关心数据的逻辑分区,不必关心数据物理位置分布的细节,也不必关心副本的一致性问题。
【问题1】(9分)
请用200字以内的文字叙述分布式数据库的主要特性和优缺点。
【问题2】(7分)
在数据库中,某个业务表中的数据量很大,急速膨胀,在这样的情况下,为了保持高的数据响应速度,根据数据的(1)和(2)原则,可以对数据表进行分片设计。一般有两种分片方法:(3)和(4) 。
请在空(1)、(2)、(3)和(4)处填写恰当的内容,并用200字以内的文字叙述数据表分片满足的条件并给出简要说明。
【问题3】(9分)
分布式数据库中各局部数据库应满足集中式数据库的基本需求,除此以外还应保证数据库的数据全局(5)、并发操作的(6)和故障全局(7) 。
请在空(5)、(6)和(7)处填写恰当的内容并用300字以内的文字简述保持数据库一致性的方法。
答案与解析
- 试题难度:较难
- 知识点:案例分析>数据库方向
- 试题答案:

- 试题解析:

第 5 题
阅读以下关于Web 应用方面的叙述,在答题纸上回答问题 1 至问题3。
Web 2.0是目前Internet上Web应用的新模式,其概念由Tim O’Reilly于2003年首先提出。目前 Internet 上已经有很多基于 Web 2.0 的 Web 应用系统,例如 Facebook、Wikipedia、 Blogger、 del.icio.us、YouTube和Flickr等,其应用涵盖各个方面。
【问题1】(5 分)
请用200字以内的文字叙述基于Web 2.0 的 Web应用与传统 Web应用的重要不同点,并给出简要解释(列举五个方面的不同点即可)。
【问题2】(12 分)
基于Web 2.0 的 Web 应用十分强调用户的体验与感受,Ajax 是目前广泛使用的表现层技术。请用200字以内的文字简要介绍Ajax的概念和核心思想,并说明在使用Ajax时,从效率方面考虑需要注意的问题(列举三个即可)。
【问题3】(8 分)
某房地产信息网站欲整合Google提供的地图信息(Google Maps)和Craigslist(美国最大的分类广告网站)提供的房地产信息,为用户提供新的房地产信息增值服务。负责网站建设的工程师提出了两种解决方案,第一种方案拟采用传统的应用系统集成方法,集成来自不同源的数据。另外一种采用基于Web 2.0的Mashup技术,从不同的数据源抽取数据,聚合并转换数据,在不同的上下文使用,具体如表5-1所示。请阅读并完成表中空白部分(标号(1)~(8)处)。

答案与解析
- 试题难度:较难
- 知识点:案例分析>Web技术
- 试题答案:
- 试题解析: